NO钱包官方网站

NO钱包官方网站 - 博出异常人生 当前地位: 首页 产品中心>AC/DC电源治理芯片>隔离电源>SSR光耦驱动
简述
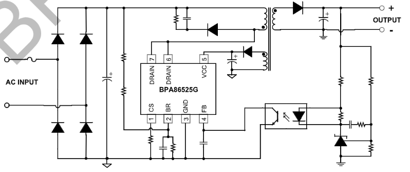
BPA86525G 是一款高机能、高集成度、低待机功耗的开关电源驱动芯片,合用于全电压领域 85~265VAC 输入的反激式变换器利用。 BPA86525G 内部集成了800V高压MOSFET、高压启动恒流源等。芯片有多种节造模式:在沉载时,工作在PFM 模式:在额定满载/中载时,可能工作在 PWM+PFM 模式;在轻载时,进入 Burst mode,降低待机功耗。芯片拥有抖频职能以实现优异的 EMI机能。内置峰值电流赔偿电路,能够使分歧互换电压输入时的极限输出功率一致。内置软启动职能能够在上电过程中减幼电流尖峰,预防变压器鼓和,提高系统靠得住性
优势

    内部集成 800V 高压 MOSFET

    集成高压启动

    通过 BR 脚可调节 Burst mode 深度

    低待机功耗

    峰值电流赔偿职能

    内置软启动职能

    改善 EMI抖频职能

利用领域
  • 家用电器辅助电源
  • PC 待机电源
  • 通讯、工业节造辅助电源
  • 适配器、充电器
典型利用道理图
NO钱包官方网站 - 博出异常人生
封装
  • NO钱包官方网站 - 博出异常人生
NO钱包官方网站 - 博出异常人生
NO钱包官方网站 - 博出异常人生
NO钱包官方网站 - 博出异常人生
NO钱包官方网站 - 博出异常人生
【网站地图】