NOÇ®°ü¹Ù·½ÍøÕ¾

¼òÊö
S7134CÊÇÒ»¿î¸ß»úÄܺãѹºãÁ÷Ô­±ß·´À¡½ÚÔìÆ÷£¬ºÏÓÃÓÚ¸÷ÀàµÍ¹¦ºÄAC/DC³äµçÆ÷ºÍÊÊÅäÆ÷ÀûÓó¡Ëù¡£¸Ã½ÚÔìÆ÷ѡȡԭ±ß·´À¡½ÚÔì»úÔ죬ÎÞÐè¹âºÍTL431¼´Äܹ»ÊµÏָ߾«¶ÈµÄµçѹÊä³ö¡£ S7134CÓµÓжà³ÁµÄ±£»¤Ö°ÄÜ,Ô̺¬Êä³ö¿ªÂ·¡¢¶Ì·±£»¤VCC¹ýѹ±£»¤£¬¹ýα£»¤µÈ¡£ S7134CѡȡSOP-8·â×°¡£
ÓÅÊÆ

    ¡Ü75mW´ý»ú¹¦ºÄ£¬Âú×ãÁù¼¶ÄÜЧҪÇó

    ׼гÕñ¹¤×÷»úÔ죬Ìá¸ßϵͳЧÄÜ

    ·åÖµµçÁ÷½¥±ä¶¶¶¯¸ÄÉÆEMI

    ÄÚÖù¦ÂÊÈý¼«¹Ü

    ºãѹ¡¢ºãÁ÷¾«¶È¸ß

    Êä³öÏßËðÅâ³¥¿Éµ÷

    ÄÚÖÃÊäÈëÏßµçѹÅâ³¥

    Êä³ö¹ýѹ¡¢¶Ì·±£»¤

    VCCµçѹ¹ýѹ±£»¤

    ¹ýα£»¤

ÀûÓÃÁìÓò
  • ÊÖ»ú¡¢ÎÞÉþµç»°¡¢PDA¡¢MP3 ºÍÆäËü±ãЯʽÉ豸µÈµÄÊÊÅäÆ÷¡¢³äµçÆ÷
  • LEDÇý¶¯µçÔ´
  • ÏßÐÔµçѹºÍ RCC¿ª¹ØµçÔ´Éý¼¶»»´ú
  • PC¡¢TVµÈÉ豸ʹÓõĸ¨ÖúµçÔ´
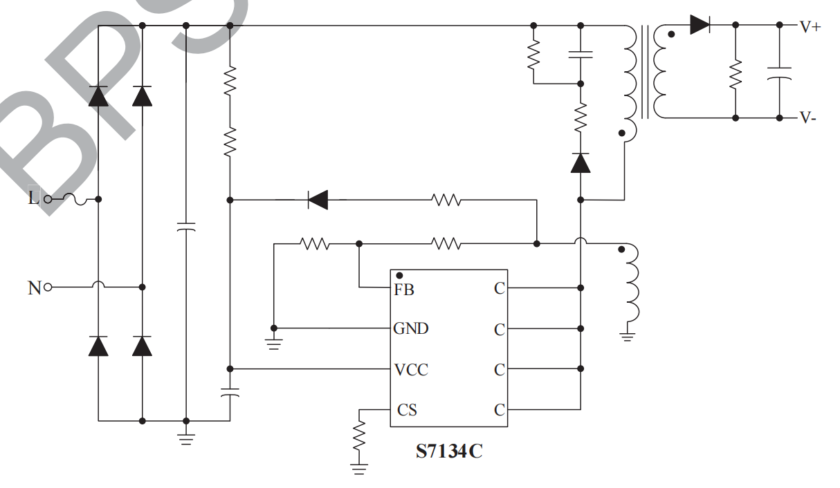
µäÐÍÀûÓõÀÀíͼ
NOÇ®°ü¹Ù·½ÍøÕ¾ - ²©³öÒì³£ÈËÉú
·â×°
  • NOÇ®°ü¹Ù·½ÍøÕ¾ - ²©³öÒì³£ÈËÉú
¼¼ÊõÎĵµ
Îĵ·àÐÍ ±êÌâ ÀàÐÍ ÎļþÏÂÔØ
¹æ¸ñÊé S7134C pdf ¼òÒ×°æ ÆëÈ«°æ
NOÇ®°ü¹Ù·½ÍøÕ¾ - ²©³öÒì³£ÈËÉú
NOÇ®°ü¹Ù·½ÍøÕ¾ - ²©³öÒì³£ÈËÉú
NOÇ®°ü¹Ù·½ÍøÕ¾ - ²©³öÒì³£ÈËÉú
NOÇ®°ü¹Ù·½ÍøÕ¾ - ²©³öÒì³£ÈËÉú
¡¾ÍøÕ¾µØÍ¼¡¿