NOÇ®°ü¹Ù·½ÍøÕ¾

¼òÊö
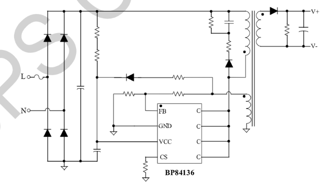
BP84136ÊÇÒ»¿î¸ß»úÄܺãѹºãÁ÷Ô­±ß·´À¡½ÚÔìÆ÷£¬ºÏÓÃÓÚ¸÷ÀàµÍ¹¦ºÄAC/DC³äµçÆ÷ºÍÊÊÅäÆ÷ÀûÓó¡Ëù ¡£¸Ã½ÚÔìÆ÷ѡȡԭ±ß·´À¡½ÚÔì»úÔ죬ÎÞÐè¹âñîºÍTL431¼´Äܹ»ÊµÏָ߾«¶ÈµÄµçѹÊä ÔÚºãÁ÷½ÚÔìģʽÖУ¬Äܹ»Í¨¹ýŤתÓëCS¹Ü½ÅÏνӵĵç×è×èÖ·´µ÷½ÚÊä³öµçÁ÷´óÓ× ¡£ÔÚºãѹ½ÚÔìģʽÏ£¬BP84136ʹÓÃÁ˶àÖÖ¹¤×÷ģʽÒԵõ½¸ßת»»Ð§ÄܺÍÓ×µÄÒôƵÒìÏì ¡£BP84136ÄÚÖÃÊä³öÏßËðÅâ³¥£¬²¢Äܹ»Í¨¹ýÅú¸Ä·´À¡µç×è×èÖµµ÷ÕûÅâ³¥±ÈÀý£¬ÒÔ´ïµ½ÊÊÓ¦¸÷Àà·ÖÆçÊä³öµ¼ÏßÏßËðÒªÇó£¬Äܹ»ÓÐЧµÄÅâ³¥Êä³öµçÁ÷ÔÚÊä³öÏßÉÏÒýÆðµÄÏßËðѹ½µ ¡£ÔÚºãÁ÷ģʽºÍ³Á¸ºÔØÏ£¬BP84136¹¤×÷ÓÚPFM£¬¶øÔÚÇáÔØºÍÖжȸºÔØÏÂͬʱ¼õÓ×IpeakºÍ¹¤×÷ƵÂÊ£¬ÒÔÓÅ»¯×ª»»Ð§ÄÜ£¬Ô¤·ÀÒôƵÒìÏì ¡£ BP84136ÓµÓжà³ÁµÄ±£»¤Ö°ÄÜ£¬Ô̺¬Êä³ö¹ýѹ¡¢Ç·Ñ¹±£»¤£¬VCC¹ýѹ¡¢Ç·Ñ¹±£»¤£¬·´À¡¿ªÂ·¡¢¶Ì·±£»¤£¬Êä³öÕûÁ÷¹Ü¿ªÂ·¡¢¶Ì·±£»¤£¬CS¿ªÂ·±£»¤£¬¹ýα£»¤µÈ ¡£BP84136ѡȡSOP-8·â×° ¡£
ÓÅÊÆ

    <75 mW ´ý»ú¹¦ºÄ£¬Âú×ãÁù¼¶ÄÜЧҪÇó

    ׼гÕñ¹¤×÷»úÔ죬Ìá¸ßϵͳЧÄÜ

    ·åÖµµçÁ÷½¥±ä¶¶¶¯¸ÄÉÆ EMI

    ÄÚÖù¦ÂÊÈý¼«¹Ü

    ºãѹ¡¢ºãÁ÷¾«¶È¸ß

    Êä³öÏßËðÅâ³¥¿Éµ÷

    ÄÚÖÃÊäÈëÏßµçѹÅâ³¥

    Êä³ö¹ýѹ¡¢¶Ì·±£»¤

    VCC µçѹ¹ýѹ¡¢Ç·Ñ¹±£»¤

    Êä³öÕûÁ÷¹Ü¿ªÂ·¡¢¶Ì·±£»¤

ÀûÓÃÁìÓò
  • ÊÖ»ú¡¢ÎÞÉþµç»°¡¢PDA¡¢MP3ºÍÆäËü±ãЯʽÉ豸µÈµÄÊÊÅäÆ÷¡¢³äµçÆ÷
  • LED Çý¶¯µçÔ´
  • ÏßÐÔµçѹºÍ RCC ¿ª¹ØµçÔ´Éý¼¶»»´ú
  • PC¡¢TV µÈÉ豸ʹÓõĸ¨ÖúµçÔ´
µäÐÍÀûÓõÀÀíͼ
NOÇ®°ü¹Ù·½ÍøÕ¾ - ²©³öÒì³£ÈËÉú
·â×°
  • NOÇ®°ü¹Ù·½ÍøÕ¾ - ²©³öÒì³£ÈËÉú
¼¼ÊõÎĵµ
Îĵ·àÐÍ ±êÌâ ÀàÐÍ ÎļþÏÂÔØ
¹æ¸ñÊé BP84136 pdf ÆëÈ«°æ
NOÇ®°ü¹Ù·½ÍøÕ¾ - ²©³öÒì³£ÈËÉú
NOÇ®°ü¹Ù·½ÍøÕ¾ - ²©³öÒì³£ÈËÉú
NOÇ®°ü¹Ù·½ÍøÕ¾ - ²©³öÒì³£ÈËÉú
NOÇ®°ü¹Ù·½ÍøÕ¾ - ²©³öÒì³£ÈËÉú
¡¾ÍøÕ¾µØÍ¼¡¿