NO钱包官方网站

简述
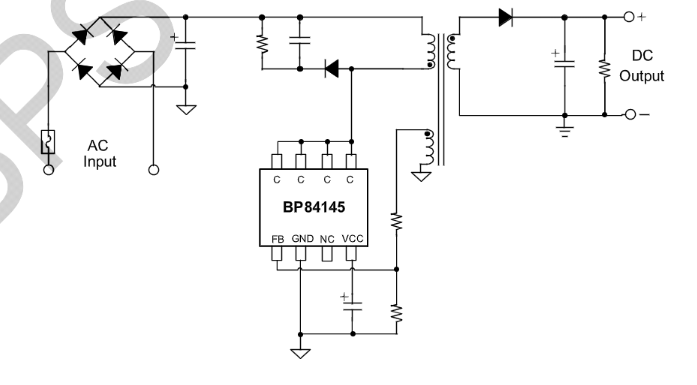
BP84145是原边反馈节造恒压、恒流反激变换器芯片。BP84145选取DCM节造方式 ,通过检测辅助绕组的去磁实现开关管的谷底开明 ,减幼开关损耗和EMI。 BP84145通过高压自供电给VCC充电 ,无需表部启动电阻 ,同时源极开关结构能够实现VCC自供电 ,无需辅助供电 ,便于宽输出电压的利用。BP84145选取镜像电流采样技术能够省去原边CS电阻 ,节俭了成本和体积 ,同时提高了系统靠得住性。恒压模式下 ,BP84145提供了输出线压降赔偿职能 ,以获得较好的负载调整率。 BP84145通过检测辅助绕组电压实现原边反馈 ,无需光耦和有关电路元件 ,极简的表围电路不仅降低了系统成本和体积 ,也提高了靠得住性。
优势

    原边 CV/CC节造 ,源极开关 BJT

    满足6级能效要求 ,<75 mW 待机功耗

    内置高压启动

    VCC 自供电 ,无需辅助供电

    原边镜像电流采样 ,无需 CS 电阻

    输出线压降赔偿 ,实现优良的负载调整率

    输入线电压赔偿 ,实现 CC精度士5%

    表围元器件少

利用领域
  • AC/DC 充电器
  • 适配器
  • AC/DC 辅助电源
典型利用道理图
NO钱包官方网站 - 博出异常人生
封装
  • NO钱包官方网站 - 博出异常人生
技术文档
文德粪型 标题 类型 文件下载
规格书 BP84145 pdf 齐全版
NO钱包官方网站 - 博出异常人生
NO钱包官方网站 - 博出异常人生
NO钱包官方网站 - 博出异常人生
NO钱包官方网站 - 博出异常人生
【网站地图】