NO钱包官方网站

简述
BP84147是原边反馈节造恒压、恒流反激变换器芯片。BP84147选取DCM节造方式,通过检测辅助绕组的去磁实现开关管的谷底开明,减幼开关损耗和EMI。 BP84147通过高压自供电给VCC充电,无需表部启动电阻,同时源极开关结构能够实现VCC自供电,无需辅助供电,便于宽输出电压的利用。BP84147选取镜像电流采样技术能够省去原边CS电阻,节俭了成本和体积,同时提高了系统靠得住性。原边限流点能够通过表部调节,实现分歧的恒流值。恒压模式下,BP84147提供了输出线压降赔偿职能,以获得较好的负载调整率。
优势

    原边 CV/CC 节造,源极开关 BJT

    满足6级能效要求,<75mW待机功耗

    内置高压启动

    VCC 自供电,无需辅助供电

    原边镜像电流采样,无需 CS 电阻

    输出线压降赔偿,实现优良的负载调整率

    输入线电压赔偿,实现 CC精度±5%

利用领域
  • AC/DC 充电器
  • 适配器
  • AC/DC 辅助电源
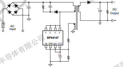
典型利用道理图
NO钱包官方网站 - 博出异常人生
封装
  • NO钱包官方网站 - 博出异常人生
技术文档
文德粪型 标题 类型 文件下载
规格书 BP84147 pdf 齐全版
NO钱包官方网站 - 博出异常人生
NO钱包官方网站 - 博出异常人生
NO钱包官方网站 - 博出异常人生
NO钱包官方网站 - 博出异常人生
【网站地图】