NO钱包官方网站
搜索
登录
中文
英文
首页
产品中心
DC/DC电源治理芯片
多相数字节造器
智能集成功率器件
降压转换器POL
电子开关/热插拔节造
AC/DC电源治理芯片
非隔离电源
隔离电源
LED照明驱动芯片
非调光
调光
智能面板
电机节造与驱动芯片
电机驱动
MCU
利用
LED照明
智能照明
高机能灯具
通用光源
电扇灯
高机能推算利用
Server
DT
PC(NB/Desk PC/主板)
VGA
汽车电子
汽车电扇
车载水泵
车载压缩机节造
工业利用
两轮电动车
白色家电
电动工具
服务器电扇
消费电子
快充
清洁电器
幼家电
高速风筒
服务与支持
销售网络
征询服务
选型指南下载
投资者关系
信息披露
ESG汇报
参与NO钱包官方网站
社会招聘
校园招聘
实习生招聘
文化福利
晶星打算
关于NO钱包官方网站
NO钱包官方网站简介
新闻资讯
分子公司
云游晶丰
DC/DC电源治理芯片
多相数字节造器
智能集成功率器件
降压转换器POL
电子开关/热插拔节造
AC/DC电源治理芯片
非隔离电源
隔离电源
SSR光耦驱动
SSR磁耦驱动
SR同步整流
PSR
LED照明驱动芯片
非调光
AC/DC非隔离低PF
AC/DC非隔离高PF
AC/DC隔离低PF(驱动MOS)
AC/DC隔离低PF(驱动BJT)
AC/DC隔离高PF
线性恒流
线性去频闪
恒压恒流
Boost 恒压恒流
辅助电源
调光
非隔离 PWM调光
线性PWM调光
DC-DC PWM调光
开关调光调色
PWM调色温
0-10V调光
线性可控硅调光
开关可控硅调光
智能面板
单前方
电机节造与驱动芯片
电机驱动
MCU
当前地位:
首页
产品中心
>
AC/DC电源治理芯片
>
隔离电源
>
SSR磁耦驱动
>
SSR磁耦驱动-副边
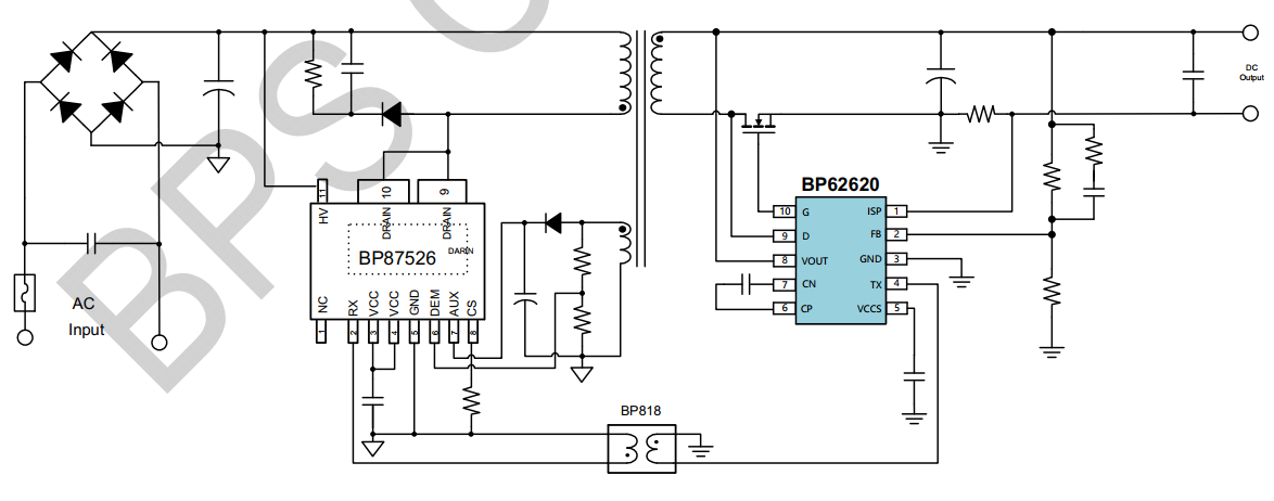
BP62620
样品申请
简述
优势
利用领域
典型利用道理图
封装
技术文档
有关文章
返回
简述
BP62620 是一款利用于 AC/DC 反激变换器中的副边节造器,结合磁耦隔离器和配对的原边节造芯片,实现副边主控,提供高机能的快充整体解决规划。 BP62620 选取 Adaptive COT节造方式,拥有超快的动态响应速度,同时还有不变性好,无需环路赔偿的利益。使用磁耦通讯静态工作电流幼,可实现超低的待机功耗。BP62620提供1.25 V精准的电压基准,可满足快充 3.3V输出电压要求。
优势
副边的高精度恒压、恒流和恒功率节造
1.25V 基准电压
Adaptive COT节造,无需环路赔偿
超快动态响应
磁耦通讯,待机功耗幼
集成同步整流管的节造和驱动
利用领域
高效能反激式 AC/DC 适配器
USB PD/QC/可编程 AC/DC 充电器
AC/DC 辅助电源
典型利用道理图
封装
技术文档
文德粪型
标题
类型
文件下载
规格书
BP62620
pdf
齐全版
征询
【网站地图】