NOÇ®°ü¹Ù·½ÍøÕ¾

NOÇ®°ü¹Ù·½ÍøÕ¾ - ²©³öÒì³£ÈËÉú µ±Ç°µØÎ»£º Ê×Ò³ ²úÆ·ÖÐÐÄ>LEDÕÕÃ÷Çý¶¯Ð¾Æ¬>·Çµ÷¹â>AC/DC·Ç¸ôÀëµÍPF
¼òÊö
BP2866XJÊÇÒ»¿î±íÖà OVP ½µÑ¹ÐÍ LED ºãÁ÷Çý¶¯Ð¾Æ¬¡£Ð¾Æ¬¹¤×÷ÔÚµç¸ÐµçÁ÷ÁÙ½çÂ½ÐøÄ£Ê½  £¬ºÏÓÃÓÚ85Vac~265VacÈ«ÁìÓòÊäÈëµçѹµÄ·Ç¸ôÀ뽵ѹÐÍLEDºãÁ÷µçÔ´¡£Ð¾Æ¬ ROVP Òý½Å´ø Enable Ö°ÄÜ  £¬ºÏÓÃÓÚ¿ª¹Øµ÷É«ºÍ¸ÐÓ¦µÆÀûÓᣠBP2866XJоƬÄÚ²¿¼¯³É550/600V ¹¦ÂÊ¿ª¹Ø  £¬Ñ¡È¡¼«Í˴żì²â¼¼ÊõºÍ¸ßѹ JFET¹©µç¼¼Êõ  £¬ÎÞÐèVCC µçÈÝºÍÆô¶¯µç×è  £¬Ê¹Æä±íΧÆ÷¼þ¸üµ¥Ò»  £¬½ÚÔ¼Á˱íΧµÄ³É±¾ºÍÌå»ý¡£BP2866XJоƬÄÚÖø߾«¶ÈµÄµçÁ÷²ÉÑùµç·  £¬Í¬Ê±Ñ¡È¡ºãÁ÷½ÚÔì¼¼Êõ,ʵÏָ߾«¶ÈµÄ LED ºãÁ÷Êä³öºÍÓÅÒìµÄÏßµçѹµ÷ÕûÂÊ¡£Ð¾Æ¬¹¤×÷ÔÚµç¸ÐµçÁ÷ÁÙ½çģʽ  £¬Êä³öµçÁ÷²»Ëæµç¸ÐÁ¿ºÍ LED ¹¤×÷µçѹµÄ±ä¶¯¶ø±ä¶¯,ʵÏÖÓÅÒìµÄ¸ºÔص÷ÕûÂÊ¡£
ÓÅÊÆ

    ÎÞVCC µçÈÝ¡¢ÎÞÆô¶¯µç×è

    ¼¯³É¸ßѹ¹©µçÖ°ÄÜ

    ±íÖ÷À³± OVP Ö°ÄÜ

    µÍĸÏßµçѹϲ»ÉÁµÆ

    Enable Ö°ÄܼæÈÝ¿ª¹Øµ÷É«ºÍ¸ÐÓ¦µÆ

    ¡À5% LED Êä³öµçÁ÷¾«¶È

    LED ¶Ì·±£»¤

ÀûÓÃÁìÓò
  • LED À¯ÖòµÆ£»LED ÇòÅݵÆ£»ÆäËüLED ÕÕÃ÷
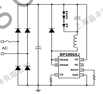
µäÐÍÀûÓõÀÀíͼ
NOÇ®°ü¹Ù·½ÍøÕ¾ - ²©³öÒì³£ÈËÉú
·â×°
  • NOÇ®°ü¹Ù·½ÍøÕ¾ - ²©³öÒì³£ÈËÉú
¼¼ÊõÎĵµ
Îĵ·àÐÍ ±êÌâ ÀàÐÍ ÎļþÏÂÔØ
¹æ¸ñÊé BP2866XJ pdf ÆëÈ«°æ
NOÇ®°ü¹Ù·½ÍøÕ¾ - ²©³öÒì³£ÈËÉú
NOÇ®°ü¹Ù·½ÍøÕ¾ - ²©³öÒì³£ÈËÉú
NOÇ®°ü¹Ù·½ÍøÕ¾ - ²©³öÒì³£ÈËÉú
NOÇ®°ü¹Ù·½ÍøÕ¾ - ²©³öÒì³£ÈËÉú
¡¾ÍøÕ¾µØÍ¼¡¿