NOÇ®°ü¹Ù·½ÍøÕ¾

NOÇ®°ü¹Ù·½ÍøÕ¾ - ²©³öÒì³£ÈËÉú µ±Ç°µØÎ»£º Ê×Ò³ ²úÆ·ÖÐÐÄ>LEDÕÕÃ÷Çý¶¯Ð¾Æ¬>·Çµ÷¹â>ºãѹºãÁ÷
¼òÊö
BP3529 ÊÇÒ»¿îµÍ¹¦ºÄºãѹºãÁ÷½ÚÔìоƬ¡£ºãÁ÷״̬ÏÂоƬ¹¤×÷ÔÚµç¸ÐµçÁ÷ÁÙ½çÂ½ÐøÄ£Ê½£¬ºãѹ״̬ÏÂоƬ¹¤×÷ÔÚµç¸ÐµçÁ÷¶ÏÐøµ¼Í¨Ä£Ê½£¬ºÏÓÃÓÚ85Vac~265VacÈ«ÁìÓòÊäÈëµçѹµÄ¸ôÀëµçÔ´¡£ BP3529 оƬ¼¯³É¸ßѹÆô¶¯ºÍ¹©µçµç·£¬Ñ¡È¡PWM/PFM ¶àģʽ½ÚÔì¼¼Êõ£¬´Ó¸¨ÖúÈÆ×鏸VCC¹©µç£¬ÄÜÓÐЧ½µµÍϵͳ´ý»ú¹¦ºÄ£¬Ìá¸ßЧÄܺͶ¯Ì¬»úÄÜ£¬²¢¼õÓ×ϵͳ¹¤×÷ÔÚÇáÔØÊ±µÄÔëÉùBP3529 ÓµÓжà³Á±£»¤Ö°ÄÜ£¬Ô̺¬Êä³ö¿ªÂ·/¶Ì·±£»¤£¬Ð¾Æ¬¹©µçǷѹ/¹ýѹ±£»¤£¬CS¿ªÂ·/¶Ì·±£»¤£¬¸±±ß¶þ¼«¹Ü¶Ì·±£»¤£¬ÖðÖÜÆÚÏÞÁ÷£¬¹ýα£»¤µÈ¡£
ÓÅÊÆ

    µÍ´ý»ú¹¦ºÄ

    Õ¶²¨µ÷¹âÎÞÉÁ¶¯

    È«³Ì¸ºÔØÁìÓòµÍÔëÉù

    ¼¯³É¸ßѹÆô¶¯ºÍ¹©µçµç·

    PSR¸ôÀëϵͳºãѹºãÁ÷Êä³ö

    PWM/PFM¡¢×¼Ð³Õñ¶àģʽ½ÚÔì

    ¡À3%Êä³öµçѹ¾«¶ÈÊ¿5%Êä³öµçÁ÷¾«¶È

ÀûÓÃÁìÓò
  • ÊÊÅäÆ÷µçÔ´
  • Ó×¼ÒµçµçÔ´
  • µç»úÇý¶¯µçÔ´
  • LED Çý¶¯µçÔ´
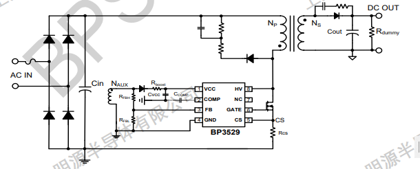
µäÐÍÀûÓõÀÀíͼ
NOÇ®°ü¹Ù·½ÍøÕ¾ - ²©³öÒì³£ÈËÉú
·â×°
  • NOÇ®°ü¹Ù·½ÍøÕ¾ - ²©³öÒì³£ÈËÉú
¼¼ÊõÎĵµ
Îĵ·àÐÍ ±êÌâ ÀàÐÍ ÎļþÏÂÔØ
¹æ¸ñÊé BP3529 pdf ÆëÈ«°æ
NOÇ®°ü¹Ù·½ÍøÕ¾ - ²©³öÒì³£ÈËÉú
NOÇ®°ü¹Ù·½ÍøÕ¾ - ²©³öÒì³£ÈËÉú
NOÇ®°ü¹Ù·½ÍøÕ¾ - ²©³öÒì³£ÈËÉú
NOÇ®°ü¹Ù·½ÍøÕ¾ - ²©³öÒì³£ÈËÉú
¡¾ÍøÕ¾µØÍ¼¡¿