¼òÊö
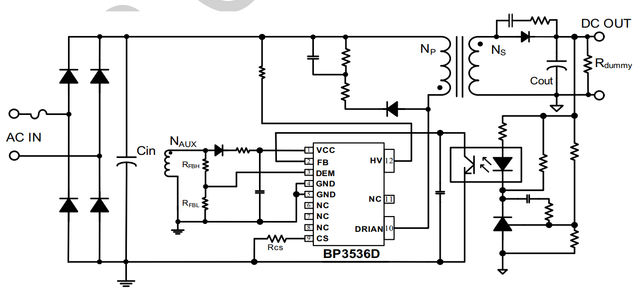
BP3536D ÊÇÒ»¿îµÍ¹¦ºÄºãѹºãÁ÷½ÚÔìоƬ¡£³ÁÔØ×´Ì¬ÏÂоƬ¹¤×÷ÔÚµç¸ÐµçÁ÷ÁÙ½çÂ½ÐøÄ£Ê½£¬ÖÐÔØ×´Ì¬ÏÂоƬ¹¤×÷ÔÚµç¸ÐµçÁ÷¶ÏÐøµ¼Í¨Ä£Ê½£¬ÇáÔØ×´Ì¬ÏÂоƬ¹¤×÷¼äЪģʽ£¬ºÏÓÃÓÚ85Vac~265Vac È«ÁìÓòÊäÈëµçѹµÄ¸ôÀëµçÔ´¡£
BP3536D оƬ¼¯³É¸ßѹÆô¶¯ºÍ¹©µçµç·£¬´Ó¸¨ÖúÈÆ×鏸¹©µç£¬ÄÜÓÐЧ½µµÍϵͳ´ý»ú¹¦ºÄ¡£BP3536D³ÁÔØÑ¡È¡×¼Ð³Õñ½ÚÔ죬¿ÉÌá¸ßϵͳЧÄÜ£¬½µµÍEMI¡£ÇáÔØÑ¡È¡¼äЪģʽ£¬½µµÍϵͳÔëÉù¡£¸±±ß·´À¡½ÚÔì¿É¸ÄÉÆÊä³ö¶¯Ì¬»úÄÜ¡£
BP3536D ÓµÓжà³Á±£»¤Ö°ÄÜ£¬Ô̺¬Êä³ö¿ªÂ·/¶Ì·±£»¤¡¢Ð¾Æ¬¹©µçǷѹ/¹ýѹ±£»¤¡¢CS ¿ªÂ·±£»¤¡¢¸±±ß¶þ¼«¹Ü¶Ì·±£»¤¡¢ÖðÖÜÆÚÏÞÁ÷¡¢¹ýα£»¤µÈ¡£