NOÇ®°ü¹Ù·½ÍøÕ¾

NOÇ®°ü¹Ù·½ÍøÕ¾ - ²©³öÒì³£ÈËÉú µ±Ç°µØÎ»£º Ê×Ò³ ²úÆ·ÖÐÐÄ>LEDÕÕÃ÷Çý¶¯Ð¾Æ¬>·Çµ÷¹â>ºãѹºãÁ÷
¼òÊö
BP3536G ÊÇÒ»¿îµÍ¹¦ºÄºãѹºãÁ÷½ÚÔìоƬ£¬³ÁÔØÏÂоƬ¹¤×÷ÔÚµç¸ÐµçÁ÷ÁÙ½çģʽ£¬ÖÐÔØÏÂоƬ¹¤×÷ÔÚµç¸ÐµçÁ÷¶ÏÐøµ¼Í¨Ä£Ê½£¬ÇáÔØÏÂоƬ¹¤×÷¼äЪģʽ£¬¿ÉºÏÓÃÓÚ 85Vac~265Vac È«ÁìÓòÊäÈëµçѹµÄ¸ôÀëµçÔ´¡£ BP3536G ¼¯³É¸ßѹÆô¶¯ºÍ¹©µçµç·£¬´Ó¸¨ÖúÈÆ×鏸VCC ¹©µç£¬ÄÜÓÐЧ½µµÍ´ý»ú¹¦ºÄ¡£BP3536G ³ÁÔØÑ¡È¡×¼Ð³Õñ½ÚÔ죬¿ÉÌá¸ßϵͳЧÄÜ£¬½µµÍ EMI¡£ÇáÔØÑ¡È¡¼äЪģʽ£¬½µµÍϵͳÉù£¬¸±±ß·´À¡½ÚÔì¿É¸ÄÉÆÊä³ö¶¯Ì¬»úÄÜ¡£ BP3536G ÓµÓжà³Á±£»¤Ö°ÄÜ£¬Ô̺¬Êä³ö¿ªÂ·/¶Ì·±£»¤¡¢Ð¾Æ¬¹©µçǷѹ/¹ýѹ±£»¤¡¢CS ¿ªÂ·±£»¤¡¢¸±±ß¶þ¼«¹Ü¶Ì·±£»¤¡¢ÖðÖÜÆÚÏÞÁ÷¡¢¹ýα£»¤µÈ¡£
ÓÅÊÆ

    µÍ´ý»ú¹¦ºÄ

    ½ÓµÆ´ø¸ºÔØÕ¶²¨µ÷¹âÎÞÉÁ¶¯

    È«¸ºÔØÁìÓòÄÚµÍÔëÉù

    ¼¯³É¸ßѹÆô¶¯ºÍ¹©µçµç·

    ¼¯³É 700V ¹¦ÂʹÜ

    PWM/PFM¡¢×¼Ð³Õñ¶àģʽ½ÚÔì

    ¡À5%Êä³öµçÁ÷¾«¶È

ÀûÓÃÁìÓò
  • ÊÊÅäÆ÷µçÔ´
  • Ó×¼ÒµçµçÔ´
  • µç»úÇý¶¯µçÔ´
  • LED Çý¶¯µçÔ´
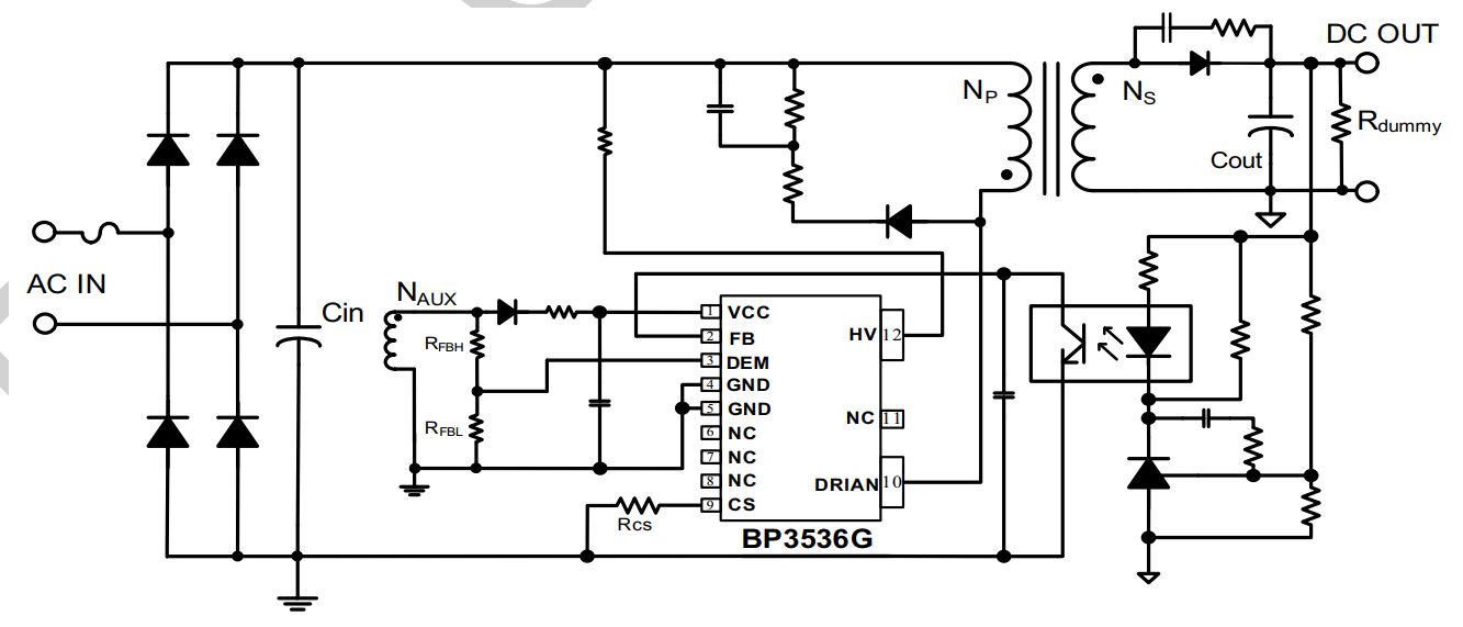
µäÐÍÀûÓõÀÀíͼ
NOÇ®°ü¹Ù·½ÍøÕ¾ - ²©³öÒì³£ÈËÉú
·â×°
  • NOÇ®°ü¹Ù·½ÍøÕ¾ - ²©³öÒì³£ÈËÉú
¼¼ÊõÎĵµ
Îĵ·àÐÍ ±êÌâ ÀàÐÍ ÎļþÏÂÔØ
¹æ¸ñÊé BP3536G pdf ÆëÈ«°æ
NOÇ®°ü¹Ù·½ÍøÕ¾ - ²©³öÒì³£ÈËÉú
NOÇ®°ü¹Ù·½ÍøÕ¾ - ²©³öÒì³£ÈËÉú
NOÇ®°ü¹Ù·½ÍøÕ¾ - ²©³öÒì³£ÈËÉú
NOÇ®°ü¹Ù·½ÍøÕ¾ - ²©³öÒì³£ÈËÉú
¡¾ÍøÕ¾µØÍ¼¡¿