NOÇ®°ü¹Ù·½ÍøÕ¾

NOÇ®°ü¹Ù·½ÍøÕ¾ - ²©³öÒì³£ÈËÉú µ±Ç°µØÎ»£º Ê×Ò³ ²úÆ·ÖÐÐÄ>LEDÕÕÃ÷Çý¶¯Ð¾Æ¬>·Çµ÷¹â>ºãѹºãÁ÷
¼òÊö
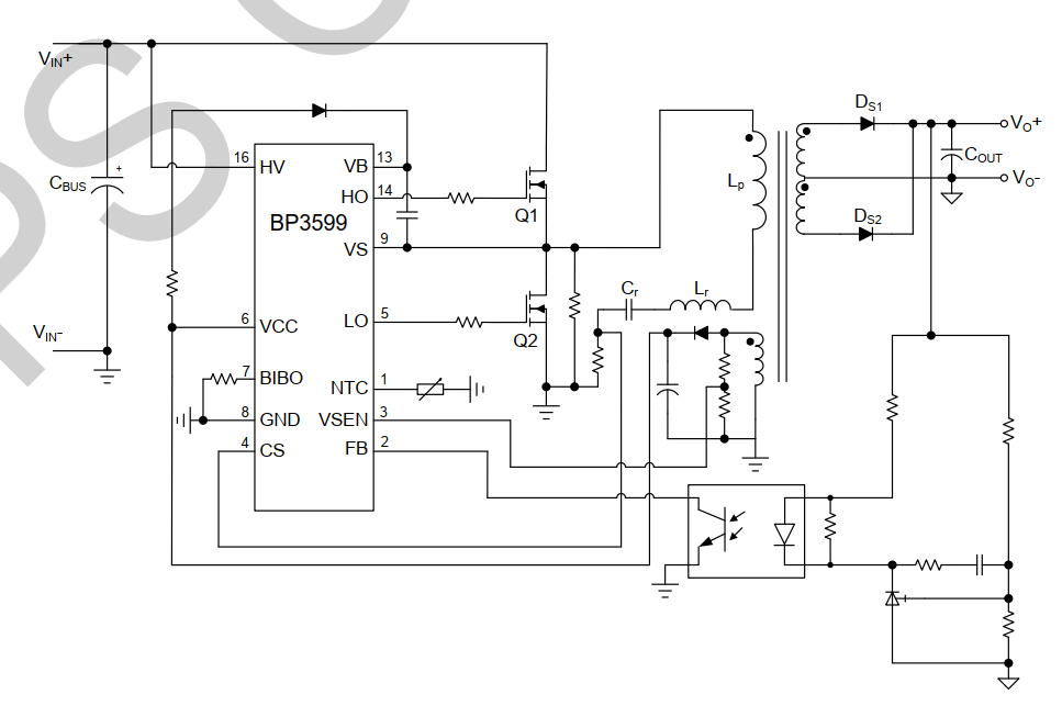
BP3599 ÊÇÒ»¿î¼¯³É¸ßѹÆô¶¯ºÍ¹©µçµÄ¸ß»úÄÜ LLC °ëÇÅгÕñµç·½ÚÔìÆ÷¡£Ëüͨ¹ý²úÉú 50%Õ¼¿Õ±ÈµÄ»¥²¹Çý¶¯²¨ÐÎÀ´Çý¶¯ LLO°ëÇÅгÕñ±ä»»Æ÷¡£BP3599 ͨ¹ýŤת¹¤×÷ƵÂÊÀ´µ÷ÕûÊä³öµçѹ»òµçÁ÷¡£LLC °ëÇű任Æ÷ÓµÓкܿíµÄ¸ÐÐÔ¹¤×÷Çø¼ä£¬ÈÝÒ×ʵÏÖÁãµçѹ¿ª¹Ø(ZVS)£¬¿ÉʵÏÖ¸ü¸ßЧÄÜºÍµÍ EMI¡£ BP3599 ¼¯³É·ÀÈÝÐÔ¿ª¹Ø»úÔ죬¿ÉÄÜÓÐЧԤ·ÀÔÚÆô¶¯¡¢Êä³ö¶Ì·»òÕßÊä³ö¹ýÔØ×´Ì¬ÏµÄÈÝÐÔ¿ª¹Ø, BP3599 Ò²Ìṩ×Ô¶¯ËÀÇøÖ°ÄÜ£¬Ô¤·À½øÈëÓ²¿ª¹Ø£¬½µµÍ¿ª¹ØËðºÄ£¬ÌáÉýЧÄÜ¡£ BP3599 ÄÚÖÃÁËÈíÆô¶¯Ö°ÄÜ£¬¿ÉÓÐЧ¼õÓ×ÔÚÆô¶¯¹ý³ÌÖеĵçÁ÷ºÍµçѹ¹ý³å¡£
ÓÅÊÆ

    ¸ßѹÆô¶¯ºÍ¹©µç

    50%¶Ô³ÆÕ¼¿Õ±È±äƵÇý¶¯£¬¾«×¼Ñ¹¿ØÕñµ´Æ÷

    Ô­±ßºãÁ÷Ö°ÄÜ

    ÈíÆð¶¯

    ÈÝÐÔģʽ±£»¤

    ×Ô¶¯ËÀÇø

    ¿É±à³ÌÊäÈëǷѹ±£»¤

ÀûÓÃÁìÓò
  • LED ÕÕÃ÷
  • AC-DC ÊÊÅäÆ÷
µäÐÍÀûÓõÀÀíͼ
NOÇ®°ü¹Ù·½ÍøÕ¾ - ²©³öÒì³£ÈËÉú
·â×°
  • NOÇ®°ü¹Ù·½ÍøÕ¾ - ²©³öÒì³£ÈËÉú
ÓйØÎÄÕÂ
  • ¸ßЧ¸³ÄÜ´ó¹¦ÂʵçÔ´£ºNOÇ®°ü¹Ù·½ÍøÕ¾¸ß»úÄÜLLCгÕñ°ëÇźãѹ¹æ»®

    2025-08-08
NOÇ®°ü¹Ù·½ÍøÕ¾ - ²©³öÒì³£ÈËÉú
NOÇ®°ü¹Ù·½ÍøÕ¾ - ²©³öÒì³£ÈËÉú
NOÇ®°ü¹Ù·½ÍøÕ¾ - ²©³öÒì³£ÈËÉú
NOÇ®°ü¹Ù·½ÍøÕ¾ - ²©³öÒì³£ÈËÉú
¡¾ÍøÕ¾µØÍ¼¡¿