NO钱包官方网站

NO钱包官方网站 - 博出异常人生 当前地位: 首页 产品中心>LED照明驱动芯片>非调光>Boost 恒压恒流
简述
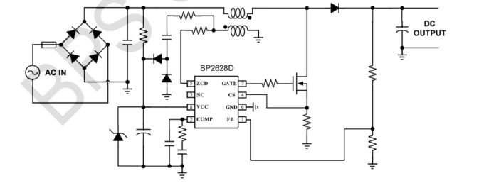
BP2628D 是一款拥有极低谐波的PFC恒压节造芯片 ,专为中大功率 LED 照明领域的利用而设计。BP2628D 内置THD 赔偿职能 ,即便轻载前提下也能提供优异的 PF和 THD ,同时选取了加强型EA ,动态个性好 ,负载突变输出电压变动少 ,出格合用于 LED 调光灯具蹬爪用。BP2628D 节造的 Boost PFC电路工作于电感电流临界陆续模式(BCM)或断续模式(DCM) ,因而功率二极管零电流关断 ,不存在反向复原问题 ,有助于实现更高的转换效能 ,同时抑造电磁滋扰(EMI).
优势

    低谐波和高 PF ,满足IEC61000-3-2尺度

    BCM 和 DCM 混合模式节造 ,轻负载下输出电压不变

    选取加强型 EA ,动态个性好 ,负载突变输出电压变动少

    开机启动/负载切换无噪声

    高精度内部参考电压(+/-2%)

    宽 VCC 电压领域

利用领域
  • LED 驱动电源
  • 开关电源
典型利用道理图
NO钱包官方网站 - 博出异常人生
封装
  • NO钱包官方网站 - 博出异常人生
技术文档
文德粪型 标题 类型 文件下载
规格书 BP2628D pdf 齐全版
NO钱包官方网站 - 博出异常人生
NO钱包官方网站 - 博出异常人生
NO钱包官方网站 - 博出异常人生
NO钱包官方网站 - 博出异常人生
【网站地图】