NOÇ®°ü¹Ù·½ÍøÕ¾

NOÇ®°ü¹Ù·½ÍøÕ¾ - ²©³öÒì³£ÈËÉú µ±Ç°µØÎ»£º Ê×Ò³ ²úÆ·ÖÐÐÄ>LEDÕÕÃ÷Çý¶¯Ð¾Æ¬>·Çµ÷¹â>Boost ºãѹºãÁ÷
¼òÊö
BP2636DG ÊÇÒ»¿î¸ßЧÄÜ¡¢¸ß PF Öµ¡¢µÍ THD µÄÉýѹÐÍ PFCÇý¶¯Ð¾Æ¬ ¡£Ð¾Æ¬Ñ¡È¡µ¼Í¨¹¦·ò½ÚÔ죬ͬʱ¹¤×÷Ôڹȵ׿ªÃ÷ģʽ£¬ÓÐÖúÓÚÓÅ»¯ EMIºÍЧÄÜ ¡£ BP2636DGÎÞÐ踨ÖúÈÆ×éʵÏÖÍ˴żì²â ¡£Í¬Ê±Ñ¡È¡¸ßѹÆô¶¯ºÍ¹©µç£¬ÄÚÖû·Â·Åâ³¥£¬Ö»±ØÒªºÜÉٵıíΧԪ¼þ£¬¼´¿ÉʵÏÖÓÅÒìµÄºãѹ¸öÐÔ£¬¼«´óµØ½ÚÔ¼ÁËϵͳ³É±¾ºÍÌå»ý ¡£ BP2636DG ÓµÓжà³Á±£»¤Ö°ÄÜ£¬Ô̺¬Êä³ö¹ýѹ±£»¤(OVP)FB ¶Ì·±£»¤¡¢¹¦ÂÊ¿ª¹Ø¹Ü¹ýÁ÷±£»¤¡¢Ð¾Æ¬Î¶ȹýÈȱ£»¤µÈ ¡£
ÓÅÊÆ

    ȫѹÁìÓòÄÚ PF>0.9,THD<10%

    µ¥ÈÆ×éµç¸Ð£¬±íΧ¾«¼ò

    È«³Ì¹Èµ×¿ªÃ÷

    ¸ßѹ¼±¾çÆô¶¯

    ¸ßÊä³öµçѹ¾«¶È

    Ö§³Ö DC ÊäÈë

    ÄÚ²¿¼¯³É±£»¤Ö°ÄÜ

ÀûÓÃÁìÓò
  • BoostAPFCºãѹµç·
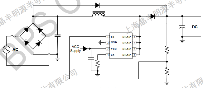
µäÐÍÀûÓõÀÀíͼ
NOÇ®°ü¹Ù·½ÍøÕ¾ - ²©³öÒì³£ÈËÉú
·â×°
  • NOÇ®°ü¹Ù·½ÍøÕ¾ - ²©³öÒì³£ÈËÉú
¼¼ÊõÎĵµ
Îĵ·àÐÍ ±êÌâ ÀàÐÍ ÎļþÏÂÔØ
¹æ¸ñÊé BP2636DG pdf ÆëÈ«°æ
NOÇ®°ü¹Ù·½ÍøÕ¾ - ²©³öÒì³£ÈËÉú
NOÇ®°ü¹Ù·½ÍøÕ¾ - ²©³öÒì³£ÈËÉú
NOÇ®°ü¹Ù·½ÍøÕ¾ - ²©³öÒì³£ÈËÉú
NOÇ®°ü¹Ù·½ÍøÕ¾ - ²©³öÒì³£ÈËÉú
¡¾ÍøÕ¾µØÍ¼¡¿