NOÇ®°ü¹Ù·½ÍøÕ¾

NOÇ®°ü¹Ù·½ÍøÕ¾ - ²©³öÒì³£ÈËÉú µ±Ç°µØÎ»£º Ê×Ò³ ²úÆ·ÖÐÐÄ>LEDÕÕÃ÷Çý¶¯Ð¾Æ¬>·Çµ÷¹â>Boost ºãѹºãÁ÷
¼òÊö
BP2638 ÊÇÒ»¿îÓµÓм«µÍг²¨µÄ PFC ºãѹ½ÚÔìоƬ£¬×¨ÎªÖдó¹¦ÂÊ LED ÕÕÃ÷ÁìÓòµÄÀûÓöøÉè¼Æ¡£ BP2638 ÄÚÖà THD Åâ³¥Ö°ÄÜ£¬¼´±ãÇáÔØÇ°ÌáÏÂÒ²ÄÜÌṩÓÅÒìµÄPFºÍ THD£¬Í¬Ê±Ñ¡È¡Á˼ÓÇ¿ÐÍ EA£¬¶¯Ì¬¸öÐԺ㬸ºÔØÍ»±äÊä³öµçѹ±ä¶¯ÉÙ£¬³ö¸ñºÏÓÃÓÚ LED µ÷¹âµÆ¾ßµÅצÓᣠBP2638 ½ÚÔìµÄ Boost PFC µç·¹¤×÷ÓÚµç¸ÐµçÁ÷ÁÙ½çÂ½ÐøÄ£Ê½(BCM)»ò¶ÏÐøÄ£Ê½(DCM)£¬Òò¶ø¹¦Âʶþ¼«¹ÜÁãµçÁ÷¹Ø¶Ï£¬²»´æÔÚ·´Ïò¸´Ô­ÎÊÌ⣬ÓÐÖúÓÚʵÏÖ¸ü¸ßµÄת»»Ð§ÄÜ£¬Í¬Ê±ÒÖÔìµç´Å×ÌÈÅ(EMI)¡£ BP2638 ÄÚÖöà³Á±£»¤Ö°ÄÜ£¬Ô̺¬ UVLO ±£»¤¡¢Êä³ö¹ýѹ±£»¤¡¢ÊäÈë¹ýǷѹ±£»¤¡¢ÖðÖÜÆÚÏÞÁ÷±£»¤¡¢Ð¾Æ¬Î¶ȹýα£»¤µÈ¡£
ÓÅÊÆ

    µÍг²¨ºÍ¸ß PF£¬Âú×ãIEC61000-3-2 ³ß¶È

    BCM ºÍ DCM »ìºÏģʽ½ÚÔ죬Çá¸ºÔØÏÂÊä³öµçѹ²»±ä

    ѡȡ¼ÓÇ¿ÐÍ EA£¬¶¯Ì¬¸öÐԺ㬸ºÔØÍ»±äÊä³öµçѹ±ä¶¯ÉÙ

    ¿ª»úÆô¶¯/¸ºÔØÇл»ÎÞÔëÉù

    ¸ß¾«¶ÈÄÚ²¿²Î¿¼µçѹ(+/-2%£©

    ¿í VCC µçѹÁìÓò

ÀûÓÃÁìÓò
  • LED Çý¶¯µçÔ´
  • ¿ª¹ØµçÔ´
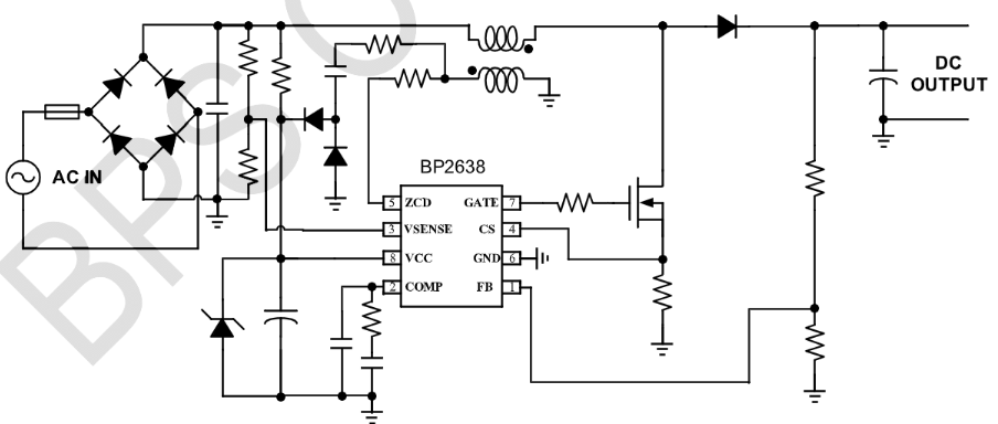
µäÐÍÀûÓõÀÀíͼ
NOÇ®°ü¹Ù·½ÍøÕ¾ - ²©³öÒì³£ÈËÉú
·â×°
  • NOÇ®°ü¹Ù·½ÍøÕ¾ - ²©³öÒì³£ÈËÉú
¼¼ÊõÎĵµ
Îĵ·àÐÍ ±êÌâ ÀàÐÍ ÎļþÏÂÔØ
¹æ¸ñÊé BP2638 pdf ÆëÈ«°æ
NOÇ®°ü¹Ù·½ÍøÕ¾ - ²©³öÒì³£ÈËÉú
NOÇ®°ü¹Ù·½ÍøÕ¾ - ²©³öÒì³£ÈËÉú
NOÇ®°ü¹Ù·½ÍøÕ¾ - ²©³öÒì³£ÈËÉú
NOÇ®°ü¹Ù·½ÍøÕ¾ - ²©³öÒì³£ÈËÉú
¡¾ÍøÕ¾µØÍ¼¡¿