NOÇ®°ü¹Ù·½ÍøÕ¾

NOÇ®°ü¹Ù·½ÍøÕ¾ - ²©³öÒì³£ÈËÉú µ±Ç°µØÎ»£º Ê×Ò³ ²úÆ·ÖÐÐÄ>LEDÕÕÃ÷Çý¶¯Ð¾Æ¬>µ÷¹â>ÏßÐԿɿعèµ÷¹â
¼òÊö
BP5178GS ÊÇÒ»¿î¸ß¶È¼¯³ÉµÄ¡¢Ö§³ÖµÍѹ¿É¿Ø¹èµ÷¹âµÄ¸ß¾«¶Èµ¥¶ÎÏßÐÔ LED ºãÁ÷Çý¶¯Ð¾Æ¬¡£ÖØÒªÓÃÓÚÊеçÊäÈëµÄ¸ß¹¦ÂÊÒòÊýµÄ¸÷Àà¹âÔ´ºÍµÆ¾ßµÄÇý¶¯ £¬ ͬʱӵÓÐÓÅÁ¼µÄ¿É¿Ø¹èµ÷¹âÆ÷¼æÈÝÐÔ¡£»ùÓÚÏßÐÔºãÁ÷¼¼ÊõµÄ BP5178GS £¬Äܹ»Ê¡È¥µç½âµçÈݺʹÅÐÔÔª¼þ,ÓÐÖúÓÚLEDÇý¶¯Æ÷ʵÏÖÓ×Ìå»ý¡¢³¤ÃüÃü £¬²¢ÇÐºÏ EMI³ß¶È¡£ BP5178GS Äܹ»Í¨¹ý±í²¿µç×辫ȷµØÉ趨LEDµçÁ÷ £¬Ð¾Æ¬Í¨¹ýÓÅ»¯·ÖÆçÊäÈëµçѹϵÄÊäÈëµçÁ÷ £¬Äܹ»¼õÓ×оƬµÄËðºÄ £¬ÓÅ»¯ÏµÍ³Ð§ÄÜ¡£
ÓÅÊÆ

    ±íΧµç·µ¥Ò» £¬Çý¶¯Æ÷Ìå»ýÓ×

    ÓÅÁ¼µÄ¿É¿Ø¹èµ÷¹â¼æÈÝÐÔ

    ÄÚÖà 350V¸ßѹ MOS ¹Ü

    ĸÏßµçѹ±ä¶¯+10%ÈÔ¿ÉÕý³£¹¤×÷

    ¼¯³É¸ßѹÆô¶¯Ïß· £¬³¬¿ì LED Æô¶¯

    ¡À5% LED Êä³öµçÁ÷¾«¶È

ÀûÓÃÁìÓò
  • GU10/E27 LED ÇòÅݵơ¢¼òµÆ
  • LED Îü¶¥µÆ
  • ÆäËü LED ÕÕÃ÷
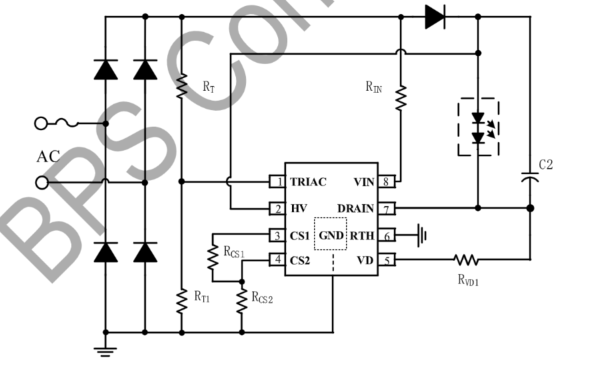
µäÐÍÀûÓõÀÀíͼ
NOÇ®°ü¹Ù·½ÍøÕ¾ - ²©³öÒì³£ÈËÉú
·â×°
  • NOÇ®°ü¹Ù·½ÍøÕ¾ - ²©³öÒì³£ÈËÉú
¼¼ÊõÎĵµ
Îĵ·àÐÍ ±êÌâ ÀàÐÍ ÎļþÏÂÔØ
¹æ¸ñÊé BP5178GS pdf ÆëÈ«°æ
NOÇ®°ü¹Ù·½ÍøÕ¾ - ²©³öÒì³£ÈËÉú
NOÇ®°ü¹Ù·½ÍøÕ¾ - ²©³öÒì³£ÈËÉú
NOÇ®°ü¹Ù·½ÍøÕ¾ - ²©³öÒì³£ÈËÉú
NOÇ®°ü¹Ù·½ÍøÕ¾ - ²©³öÒì³£ÈËÉú
¡¾ÍøÕ¾µØÍ¼¡¿