NO钱包官方网站

NO钱包官方网站 - 博出异常人生 current location: Home Product Center>LED Lighting Driver IC>Non-Dimmable>AC/DC Non-Isolated Low PF
Sketch
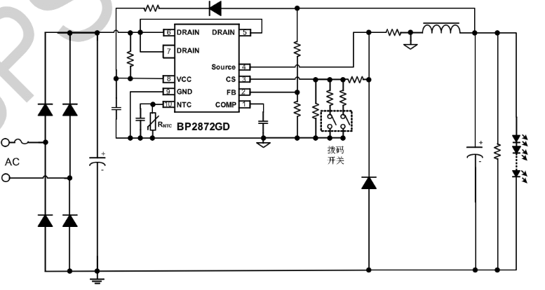
BP2872GD is a constant current driver chip specifically designed for low PF floating ground Buck LED. It adopts full-cycle closed-loop sampling, which improves the constant current accuracy over a wide output range. BP2872GD can achieve the function of current adjustment by DIP switch through an independent CS current signal sampling pin.
Advantage

    Full-cycle sampling of inductor current, with high constant current accuracy.
    Excellent load regulation rate
    Support ultra-wide output voltage load
    External NTC over-temperature current reduction
    Built-in 500V MOSFET
    High-precision current reference (+/- 3%)

Application area
  • LED three-proof lamp
  • LED strip light
Schematic diagram
NO钱包官方网站 - 博出异常人生
Package
  • NO钱包官方网站 - 博出异常人生
1748932038544
【网站地图】