NO钱包官方网站

NO钱包官方网站 - 博出异常人生 current location: Home Product Center>LED Lighting Driver IC>Non-Dimmable>AC/DC Non-Isolated High PF
Sketch
The BP2329AJ is a high precision non-isolated buckcontroller with active PFC, specially designed foruniversal input offline constant current LED lighting.The controller with on-chip FC circuit achieves highpower factor and low THD. Operating in criticalconduction mode, the power MOSFET switching lossis reduced and the inductor is fully utilized
Advantage

    Active PFC for High Power Factor and LowTHD

    System Efficiency up to 95%

    +3% LED Output Current Accuracy

    Excellent Line and Load Regulation

    Critical Conduction Mode Operation

    Ultra Low (33uA) Start Up Current

    Ultra Low (300uA) Operating Current

    LED Short/Open Protection

    Current Sensing Resistor Open Protection

    Cycle by Cycle Current Limit

    VCC Under Voltage Protection

    Auto Fault Recovery

Application area
  • GU10/E27 LED Bulb, Spot Light
  • PAR30, PAR38 Lamp
  • T8/T10 LED String
  • Other LED Lighting
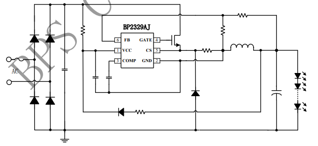
Schematic diagram
NO钱包官方网站 - 博出异常人生
Technical documents
Document type Title Type Download
Specification sheet BP2329AJ pdf Easy version Full version
1748932038544
【网站地图】