NO钱包官方网站

NO钱包官方网站 - 博出异常人生 current location: Home Product Center>LED Lighting Driver IC>Non-Dimmable>AC/DC Non-Isolated High PF
Sketch
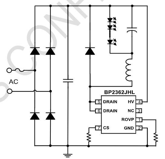
BP2362JHL is a high-precision non-isolated step-down PFC LED driver chip with active power factor correction, specifically designed for general-purpose power supplies and featuring constant current control. BP2362JHL operates in critical conduction mode, reducing switching losses and optimizing EMI. It eliminates the VCC and COMP capacitors to simplify the external circuit.
Advantage

    Active power factor correction, 0.9 PF, low harmonic
    No VCC and COMP capacitors
    External current sampling resistor
    Inductor current critical continuous mode
    LED short circuit protection

Application area
  • LED bulb
  • LED tube
  • Others
Schematic diagram
NO钱包官方网站 - 博出异常人生
Package
  • NO钱包官方网站 - 博出异常人生
1748932038544
【网站地图】