NO钱包官方网站

NO钱包官方网站 - 博出异常人生 current location: Home Product Center>LED Lighting Driver IC>Dimmable>Switch ON/OFF Dimming
Sketch
S4120MB is a CCT control chip with memory cellsinternal, which can store the state after power downfor long time. lt sets a state-switching-window timeTsw (Typ 6.4S) timed by internal clock. If the OFF timeexceeds the TSW time, the chip will display the last CCTstate before power down when turn on the light nexttime, or it will switch to the next CCT state.
Advantage

    Three states loop: L1-L2-(L1+L2)/2

    Integrates memory cell to store state

    State storage time over 10 years

    Switching times can reach over 100000times (memory functions well)

    Driving MOSFET or Thyristor

    Switching ON/OFF twice within 1S to reset

    States switching window time is 6.4S

    Built-in voltage limiting circuit for wide output power range

    Available in SOT23-6 Package

Application area
  • Large current CCT applications
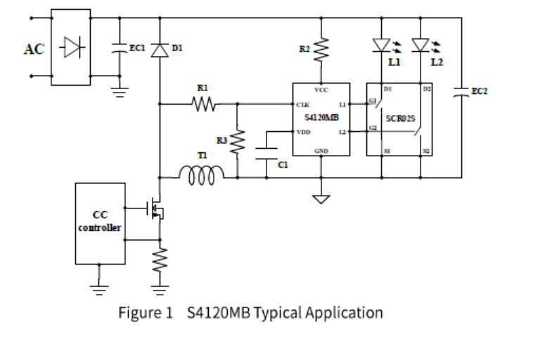
Schematic diagram
NO钱包官方网站 - 博出异常人生
Package
  • NO钱包官方网站 - 博出异常人生
Technical documents
Document type Title Type Download
Specification sheet S4120MB pdf Easy version Full version
1748932038544
【网站地图】